Leo_ Skrevet 26. oktober 2023 Skrevet 26. oktober 2023 Bjerknez skrev (På 26.7.2020 den 2:47 PM): Da har jeg fått testkjørt garasjeportåpneren via app og det ser ut til å fungere som bare det Nå gjenstår å legge opp ledningene skikkelig og plassere alt slik at det ser skikkelig ut. Jeg skal også ha en temperatursensor i garasjen som jeg skal koble til samme appen, men bruker en egen microcontroller til dette. Noen flere her som har noen prosjekter på gang? Husker du hvor du kjøpte boksen fra?
Bjerknez Skrevet 26. oktober 2023 Forfatter Skrevet 26. oktober 2023 Leo_ skrev (35 minutter siden): Husker du hvor du kjøpte boksen fra? Enten Biltema eller Elektroimportøren.
Bjerknez Skrevet 26. oktober 2023 Forfatter Skrevet 26. oktober 2023 Oppgraderte kretskoretet jeg la inn bilde av i går hvor jeg la inn mulighet for å lodde på en LED indikator samt andre småjusteringer og endringer. 1
0laf Skrevet 27. oktober 2023 Skrevet 27. oktober 2023 Er dette en krets som er testet og godt utprøvd av andre entusiaster? Nå har jeg bare raskt sett på på bildet ovenfor, men det er vel en hexfet rett ut på 5V DC, som jeg ville tro kunne lide av spirito over noe tid, men er usikker, dette er ikke helt noe jeg har greie på. Har dog en del utstyr fra Commodore, men kjøper PSU'er fra Keelog. Man bruker aldri original PSU på noe det står "Commodore" på, som du never har de en tendens til å svi av utstyret.
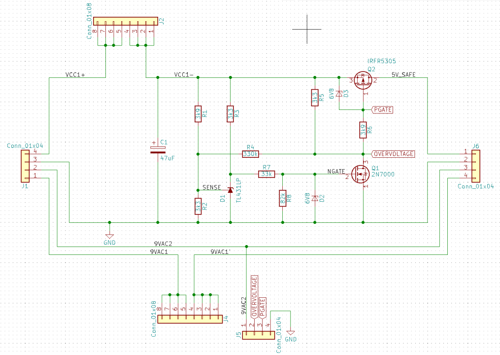
Bjerknez Skrevet 27. oktober 2023 Forfatter Skrevet 27. oktober 2023 0laf skrev (11 minutter siden): Er dette en krets som er testet og godt utprøvd av andre entusiaster? Nå har jeg bare raskt sett på på bildet ovenfor, men det er vel en hexfet rett ut på 5V DC, som jeg ville tro kunne lide av spirito over noe tid, men er usikker, dette er ikke helt noe jeg har greie på. Har dog en del utstyr fra Commodore, men kjøper PSU'er fra Keelog. Man bruker aldri original PSU på noe det står "Commodore" på, som du never har de en tendens til å svi av utstyret. Ja, dette er en ganske kjent krets som er kommet i flere versjoner. "Oppfinneren" er så vidt jeg vet faktisk Norsk og kalles "Bwack". På Youtube og kretsen brukes i følge samme kanal av mange. Hovedkomponenten i denne kretsen som faktisk redder kontrolleren er en TL431 spenningsregulator som aktiveres hvis spenningen overstiger 5.4 volt. Når spenningen blir for høy så aktiveres en N-mosfet (2N7000) med spenning mot gate som igjen gir spenning til gate på en P-Mosfet (IRFL5305) som åpner kretsen gjennom denne. dette er alik jeg ser det en ganske idiotsikker krets. Her er foresten koblinskjemaet som jeg har brukt:
Bjerknez Skrevet 27. oktober 2023 Forfatter Skrevet 27. oktober 2023 Kretsen fungerer slik at hvis spenningen overstiger 5.4 Volt så kutter den ut. Når spenningen igjen synker under 5.4 volt så fungerer den igjen. Så kretsen regulerer ikke spenningen. Denne kretsen gjør ikke noe som helst før spenningen overstiger 5.4 volt.
Bjerknez Skrevet 27. oktober 2023 Forfatter Skrevet 27. oktober 2023 (endret) Merk at jeg heller ikke er noen ekspert på dette, men uttaler meg ut fra hva jeg har forstått og lest om denne kretsen så langt. Den er som nevnt også så vidt jeg har inntrykk av godt gjennomprøvd i miljøet. Kretsen er også ganske simpel i utgangspunktet. Endret 27. oktober 2023 av Bjerknez
Bjerknez Skrevet 27. oktober 2023 Forfatter Skrevet 27. oktober 2023 Merk at kretsen jeg nevner her ikke er en krets som "fikser" et problem, men forhindrer skade. Skal man fikse problemet så er man nødt til å lage en ny strømforsyning til commodoren, noe som faktisk i mine øyne er enda enklere enn å lage denne kretsen. Commodore trenger dog 9V AC i tillegg til 5V DC, så det "vanskeligste" blir å finne en 9V transformator som takler rundt 1.5 ampere. Kjell.com har faktisk en som oppfyller kravene, men den koster 299 kroner. Uansett så er set ikke AC kretsen som ryker i disse strømforsynerne, men DC kretsen som fort kan gi for høy spenning iver tid og koker chip'ene. Så har man en gammel strømforsyner til sin Commodore så kan man bruke transformatoren i denne, men bytte ut 5V DC kretsen. Sistnevnte er jo en utrolig enkel sak. Så kan man evt. føye til en slik "saver circuit" som jeg nevner over i tillegg som en ekstra beskyttelse i fremtiden.
0laf Skrevet 28. oktober 2023 Skrevet 28. oktober 2023 Bjerknez skrev (20 timer siden): Hovedkomponenten i denne kretsen som faktisk redder kontrolleren er en TL431 spenningsregulator som aktiveres hvis spenningen overstiger 5.4 volt. Når spenningen blir for høy så aktiveres en N-mosfet (2N7000) med spenning mot gate som igjen gir spenning til gate på en P-Mosfet (IRFL5305) som åpner kretsen gjennom denne. Aha, da er det nok ikke noe problem. Jeg bare så den store mosfeten, som vel er en hexfet (IRFL5305), som nok er en "trench" mosfet (trenchfet), og alle disse lider av spritoeffekten, og usjekket så kan de så vidt jeg har forstått ha noe av samme problem som de linære spenningsregulatorene i de originale PSUene, og at spenningen blir for høy osv. men det er litt utenfor ting jeg har greie på, så satser på de som har laget kretsen har kontroll på det. Har selv noe C64, blant enn en GS, som er verdt noen tusenlapper, og har kjøpt PSUer fra Keelog for å være litt tryggere, disse er tross alt ikke så veldig dyre (800'ish sist jeg kjøpte, med dårlig kronekurs om dagen).
Bjerknez Skrevet 29. oktober 2023 Forfatter Skrevet 29. oktober 2023 Det er ganske mye som skal gå galt slik jeg ser det hvis kretsen over i praksis skal slippe igjennom for høy spenning tror jeg. Det er nesten helt usannsynlig. Nå er heller ikke jeg veldig stiv på og lese slike skjemaer så hvis noen her kanskje kan komme med noen innspill rundt dette så er dere velkommen. kretsen jeg snakker om over er ment for å være en en krets som redder en spillkonsoll ved å gi beskjed om at strømforsyneren leverer for høy spenning. Har den gjort dette EN gang å det ender opp med at kjøper ny strømforsyner (evt. lager en ny selv) så vil du trolig aldri mer oppleve for høy spenning så lenge DU lever vertfall. Kretsen over er ment som en "billig" sikkerhet for dem som som allerede har en gammel orginal C64 strømforsyner og vil bruke denne frem til den evt. ryker. Det beste er uansett å lage en ny strømforsyner. Man trenger egentlig ikke annet enn en 220VDC/9VDC transformator og en vanlig USB telefonlader til dette.
Kahuna Skrevet 31. oktober 2023 Skrevet 31. oktober 2023 Note to self: Sjekk skrotbingen etter den gamle c64-strømforsyningen. 90% sikker på at jeg har kastet den men man vet aldri med skrotbinger..
Bjerknez Skrevet 31. oktober 2023 Forfatter Skrevet 31. oktober 2023 (endret) Kahuna skrev (5 minutter siden): Note to self: Sjekk skrotbingen etter den gamle c64-strømforsyningen. 90% sikker på at jeg har kastet den men man vet aldri med skrotbinger.. Har du ikke kastet den, å den funker (sjekk at 5V ut ikke måler for høyt. Ikke over 5.4V og helst nærmere 5V) så kan du enten få en grei slump for den, eller så kan jeg kjøpe den av deg for ett par hundre kroner Det eneste som er verdt noe er transformatoren uansett. Denne koster fra rundt 100 kroner + frakt fra Kina og rundt 300 kroner + frakt i Norge. Selve 5V kretsen i denne er null verdt og bør byttes ut uansett. Evt. kan jeg få den gratis av deg, så kan jeg fikse den og sende den tilbake til deg hvis du betaler frakt begge veier. Da kan du selge den for rundt 500 kroner... hvis du er heldig. Endret 31. oktober 2023 av Bjerknez 2
Bjerknez Skrevet 31. oktober 2023 Forfatter Skrevet 31. oktober 2023 I og med at disse strømforsynerne har en transformator i tillegg til en 5V DC krets så er dem på en måte "avanserte" nok og oppgradere til at de fleste ikke gjør det og dermed får man ikke brukt Commodoren sin. Når strømforsyneren IKKE fungerer så får man som oftest ingen forvarsel heller før man koker chip'ene i C64. Derfor vil jeg tro det finnes noen der ute som trenger en slik strømforsyner og eller vil fikse den dem har. For mange vil gjerne beholde orginaliteten på disse. transformatoren er det nok uansett ikke noe galt med, så det holder med å bytte ut 5V kretsen. Det er en simpel sak. Man bruker en vanlig AC/DC 220V-5VDC modul som klarer å levere rundt 2 ampere. Det vil si man trolig kan bruke innmaten i de fleste USB ladere der ute som man får kastet etter seg for slikk og ingenting.
Kahuna Skrevet 31. oktober 2023 Skrevet 31. oktober 2023 Var ikke den originale c64-strømforsyningen helt støpt inn i noe brune plastaktige greier? Hadde trøbbel med min mens jeg gikk GK-elektro og jeg tror det var grunnen til at jeg ikke forsøkte å gjøre noe med den.
Bjerknez Skrevet 31. oktober 2023 Forfatter Skrevet 31. oktober 2023 Kahuna skrev (1 minutt siden): Var ikke den originale c64-strømforsyningen helt støpt inn i noe brune plastaktige greier? Hadde trøbbel med min mens jeg gikk GK-elektro og jeg tror det var grunnen til at jeg ikke forsøkte å gjøre noe med den. Jo, det kan stemme. Men det er vel trafoen som er støpt ned har jeg sett. man trenger så vidt jeg vet ikke å fjerne dette for å bytte 5V kretsen. Tror jeg vertfall. har bare sett noen Youtube videoer rundt dette. Jeg har aldri lest eller sett noen som har hatt problemer med trafoen, så den trenger man ikke gjøre noe med.
Bjerknez Skrevet 31. oktober 2023 Forfatter Skrevet 31. oktober 2023 Når det gjelder det "C64 Saver Board" jeg postet bilde av lenger opp så er dette noe man kan bruke hvis man har en gammel strømforsyner som virker, men vil sikre seg mot å koke chip'er hvis strømforsyneren ryker. Evt. kan man montere en slik "saver module" uansett for å absolutt sikre seg. Denne kan jo monteres selv om man har en vel fungerende strømforsyning. Men en slik "saver module" "fikser" ikke noe som helst. Den er der kun som en sikkerhet.
bo1e Skrevet 31. oktober 2023 Skrevet 31. oktober 2023 Jeg har ihvertfall en c64 psu med behov for en refurb, hvis du seriøst ønsker å ta en sånn jobb. Jeg har målt 5v'en og den var litt høy men ikke problematisk høy (enn så lenge), hvis jeg husker riktig. Mulig jeg har flere. Jeg har også fått laget noen sånne c64saver-kort hos jlcpcb for en stund siden, men ikke fått populert dem med komponenter enda.
Bjerknez Skrevet 31. oktober 2023 Forfatter Skrevet 31. oktober 2023 (endret) bo1e skrev (52 minutter siden): Jeg har ihvertfall en c64 psu med behov for en refurb, hvis du seriøst ønsker å ta en sånn jobb. Jeg har målt 5v'en og den var litt høy men ikke problematisk høy (enn så lenge), hvis jeg husker riktig. Mulig jeg har flere. Jeg har også fått laget noen sånne c64saver-kort hos jlcpcb for en stund siden, men ikke fått populert dem med komponenter enda. Jeg kan gjerne prøve meg på dette hvis du ønsker det. Hvor høy spenning målte du? Merk at hvis spenningen er for høy eller på vei til å bli det anbefaler jeg heller å bytte ut 5V kretsen. Den saver saken fikser ikke problemet, men redder kun maskinen fra å koke chip'ene. Ta gjerne bilde av strømforsyneren din og vis meg. Er det en slik som er fylt med "masse"? Endret 31. oktober 2023 av Bjerknez
bo1e Skrevet 31. oktober 2023 Skrevet 31. oktober 2023 Kan sjekke når jeg er hjemme. Litt redd for at det kan være typen som er fylt med resin eller hva det er for noe, men jeg skal ta en titt på hva jeg har.
Bjerknez Skrevet 1. november 2023 Forfatter Skrevet 1. november 2023 bo1e skrev (16 timer siden): Kan sjekke når jeg er hjemme. Litt redd for at det kan være typen som er fylt med resin eller hva det er for noe, men jeg skal ta en titt på hva jeg har. Ikke noe stort problem om den er fylt med resin. Jeg kommer nok uansett aldri til å røre denne trafoen uansett.
Anbefalte innlegg
Opprett en konto eller logg inn for å kommentere
Du må være et medlem for å kunne skrive en kommentar
Opprett konto
Det er enkelt å melde seg inn for å starte en ny konto!
Start en kontoLogg inn
Har du allerede en konto? Logg inn her.
Logg inn nå