Bjerknez Skrevet 18. juli 2021 Forfatter Skrevet 18. juli 2021 toreae skrev (21 timer siden): Er på ferie. Så det må du minne meg på om en drøy uke. Husker sannelig ikke om at det står Mascot på den. Irriterer meg stadigvekk at hullene i kombinerte "bananplugg-tilkoblingen" er for små og peker feil vei. Kjøleribbe med TO3 transistor i bakkant? Den er god. Ingen hast. Hadde bare vært artig å sett den
Bjerknez Skrevet 18. juli 2021 Forfatter Skrevet 18. juli 2021 Prosjektet mitt angående power supply boksen som fjernet innmaten fra har jeg bestemt skal brukes til en LED kontroller som kan fores med DC via en DC kontakt på baksiden som igjen gir strøm via en voltregulator og videre til en mikrokontroller. På fremsiden skal det være to hull til ledninger. I det ene skal jeg føre DC fra DC inn og rett til led stripen, og det andre skal fore led stripen med signaler etc.
Bjerknez Skrevet 19. juli 2021 Forfatter Skrevet 19. juli 2021 Det går ikke fort, men det blir litt hver dag
Bjerknez Skrevet 20. juli 2021 Forfatter Skrevet 20. juli 2021 Ble en liten oppdatering og endring i kretsen. LITT mer avansert, men ikke mye
Bjerknez Skrevet 21. juli 2021 Forfatter Skrevet 21. juli 2021 En liten oppdatering vedrørende prosjektet. Alle komponenter er nå loddet fast og jeg har begynt sammenkoblingen og videre jobb med kretsen. Det ser ikke så mye ut foreløpig, men det er MANGE punkter som skal loddes og baner som skal trekkes!
Bjerknez Skrevet 21. juli 2021 Forfatter Skrevet 21. juli 2021 toreae skrev (Akkurat nå): Hva er kortet på toppen til? Det er en Wemos D1 Mini microcontroller (ESP8266 ship). Det er denne som er "hjernen" her og det er på denne jeg skal flashe WLED programvaren som gjør at jeg kan styre led lysene via en app. (Wifi). Kretsen rundt er egentlig ikke nødvendig i så måte, men jeg skal bygge kortet inn i en boks og skal montere bryter på boksen samt en RGB LED som lyser grønt når boksen er på og ledlysene lyser, og rød når bryteren er av. Det røde ledlyset er derfor "hard wired" og når jeg slår på bruteren tar den lille Attiny85 chipen over og sørger for at det grønne ledlyset lyser. Det røde slukkes automatisk når bryteren slås på ved hjelp av to transistorer (BC547). Attiny85 chipen gjør derfor (foreløpig) svært lite annet enn å slå på det grønne lyset, men meningen er at jeg kan utvide dette senere med feks. En temperatursensor etc.
Bjerknez Skrevet 21. juli 2021 Forfatter Skrevet 21. juli 2021 Her er forøvrig koblingsskjemaet for den mer spesielt interreserte
Bjerknez Skrevet 21. juli 2021 Forfatter Skrevet 21. juli 2021 En liten oppdatering til. Alt er nå koblet ferdig unntatt input power og bryter. Jeg ga den strøm for å ta en kjapp sjekk og alt ser ut til å virke så langt.
Bjerknez Skrevet 22. juli 2021 Forfatter Skrevet 22. juli 2021 (endret) Så en liten demostrasjonsvideo... LED lysene styres med tanke på farger og animasjoner etc. fra en app som kalles WLED. Endret 22. juli 2021 av Bjerknez
Bjerknez Skrevet 22. juli 2021 Forfatter Skrevet 22. juli 2021 (endret) Da har jeg oppdatert koblingsskjemaet og jeg har planer om å bestille ferdigprintede kretskort. Dette koster jo heller ikke rare greine, utrolig nok. Tror det ble en hundrelapp eller noe for 10 stk. Endret 22. juli 2021 av Bjerknez
Bjerknez Skrevet 23. juli 2021 Forfatter Skrevet 23. juli 2021 (endret) En liten oppdatering av layout og komponenter på kretskortet. Her er koblingsskjemaet: Endret 23. juli 2021 av Bjerknez
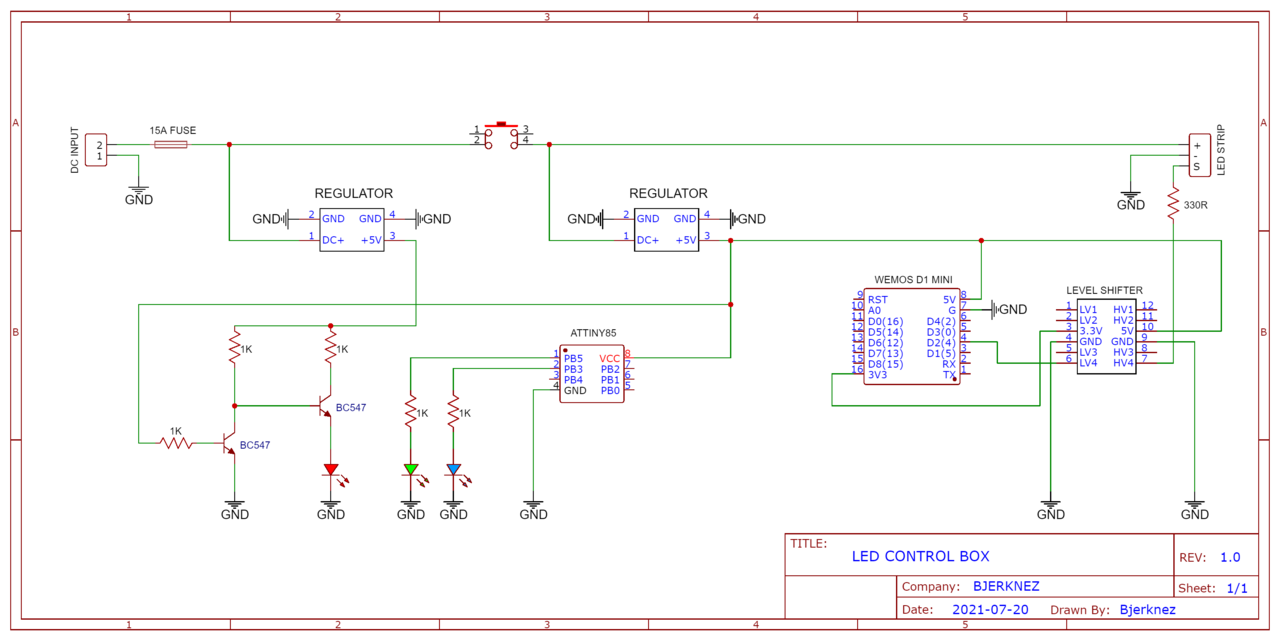
Bjerknez Skrevet 24. juli 2021 Forfatter Skrevet 24. juli 2021 Stadig noen oppdatering og forbedringer av kretskortet. Jeg tenkte jeg kunne legge inn siste versjon av kretskortdesignet og samtidig forklare hvordan dette kretskortet fungerer etc. så det blir litt mer forståelig. Jeg bruker WLED som er en programvare som flashes inn på Wemos D1 Mini mikrokontroller slik at dette fungerer som et aksesspunkt. På den måten kan jeg koble meg til programvaren (WLED) gjennom appen uansett hvor i verden jeg befinner meg, bare jeg har data tilgang på mobilen. Men siden jeg på sikt kommer til å koble til ganske store RGB LED astrips etc. som trekker veldig mye strøm og mikrokontrolleren kun skal ha 3.3V samt Data pin som gir signaler til LED strips etc. må ha 5V så krever det at man må "trikse og mikse" litt. For sikkerhetens skyld bør man ha en sikring og man må gjøre om 3.3V til 5V vedrørende data signalet etc. På kortet ser du "DC INPUT". Der plugger man inn en DC power adapter med samme spenning som det LED stripen krever. (5V/12V etc.) som kan gi nok strøm til at alle LED'ene i led stripen lyses opp. Strømmen går så gjennom sikringen og via et eget lag (layer) som er kobberbelagt kun for å gi strøm til led'ene og strømmen kommer ut i portene på den andre siden merket "LED STRIP". Men noe av strømmen går også innom voiltregulatorer for å gi strøm til mikrokontrolleren og Attiny85 chip'en samt ett par LED dioder på kretskortet. Deretter gir mikrokontrolleren et 3.3V signal ut til en "LOGIC SIG LEVEL CONVERTER" som gjør om signalet til et 5V signal. Dette signalet krever i noen tillfeller en motstand, litt avhengig av lengden på kabelen til led strip etc. så derfor er det satt inn ett par jumper kontakter. Den ene kontakten setter man en jumper på hvis man ikke ønsker noen motstand, og den andre setter man jumper på hvis man ønsker motstand. Så setter man inn en ønsket motstand hvor dte står "add resistor value". Meningen er at jeg skal bygge dette kortet inn en boks og kanskje kommer jeg til å oppgradere kortet til å kunne huse flere mikrokontrollere for å styre flere LED strips etc. 1
Mr. A Skrevet 24. juli 2021 Skrevet 24. juli 2021 Par spørsmål: Hvilken funksjon har attinyen? Kan ikke se at den er koblet til noe annet en den ene av pinnene på 4 pins headeren? Spørsmål 2: Hvorfor trenger du flere mikrokontrollere til å styre flere leds? Har ikke Wemos D1 mini nok utganger og datakraft til å styre en haug med led striper, selv på flere forskjellige utgangspinner? Og et siste spørsmål: Du har en 5v lineær regulator koblet til en 5/12v input. Ved 5v inn (som ved bruk av ws2812 o.l) vil du jo ikke få 5v ut av den på grunn av tap i regulatoren. Hva er tankegangen her?
Bjerknez Skrevet 24. juli 2021 Forfatter Skrevet 24. juli 2021 Mr. A skrev (1 minutt siden): Par spørsmål: Hvilken funksjon har attinyen? Kan ikke se at den er koblet til noe annet en den ene av pinnene på 4 pins headeren? Spørsmål 2: Hvorfor trenger du flere mikrokontrollere til å styre flere leds? Har ikke Wemos D1 mini nok utganger og datakraft til å styre en haug med led striper, selv på flere forskjellige utgangspinner? Og et siste spørsmål: Du har en 5v lineær regulator koblet til en 5/12v input. Ved 5v inn (som ved bruk av ws2812 o.l) vil du jo ikke få 5v ut av den på grunn av tap i regulatoren. Hva er tankegangen her? 1. Attiny'en har egentlig som eneste oppgave og lyse opp grønn LED når bryteren på boksen er på. Den røde LED'en er hard wired og slukkes automatisk ved hjelp av transistorer etc. Planen er at Attinyen er montert for å kunne bygge ut ytterligere ved senere annledning. Feks. kan man legge til en temperatursensor, LDR sensor etc. men i bunn og grunn er Attinyen ikke den viktigste komponenten sånn sett 2. Hvis man feks. skal ha led i stuen og på kjøkkenet og kunne dele av disse i WLED appen så trenger man flere mikrokontrollere. Det er vertfall slik jeg har forstått det. Man kan sikkert montere flere leds på samme mikrokontroller men det gjør det litt mer knotete slik jeg har forstått det. 3. Wemos D1 Mini kan uansett ikke gi 5V ut gjennom signal. Signalet fra Wemos er på 3.3V og maks 15-20mA. Derfor bruker jeg en logic converter som gjør om signalet til 5V som igjen kan gi signaler vedrørende farger og animasjoner til LED stripen som er koblet til.
toreae Skrevet 24. juli 2021 Skrevet 24. juli 2021 Bjerknez skrev (På 18.7.2021 den 14.07): Den er god. Ingen hast. Hadde bare vært artig å sett den Og korrekt svar er: Lafayette.
Bjerknez Skrevet 24. juli 2021 Forfatter Skrevet 24. juli 2021 Tøft Det ser ut som om denne er laget av Mascot for en svensk forhandler med navn Lafayette. Dette ser ut til å være en rebrandet men identisk power supply som den jeg har Jeg har forhørt meg litt om når den kan være produsert. Du hører fra meg Virker den?
toreae Skrevet 24. juli 2021 Skrevet 24. juli 2021 Den virker sådær. Den gir ut spenning etter ønske. Men volt/amper-meter viser som oftest ikke noe. Tror det er bryteren. Jeg har for øvrig bygd den om med en knapp (for lavere spenning) på siden som ikke er vist i bilde.
Anbefalte innlegg
Opprett en konto eller logg inn for å kommentere
Du må være et medlem for å kunne skrive en kommentar
Opprett konto
Det er enkelt å melde seg inn for å starte en ny konto!
Start en kontoLogg inn
Har du allerede en konto? Logg inn her.
Logg inn nå