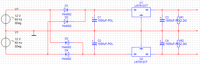
Likeretting av 12VAC.
-
Populær nå
-
Kommunismen er sjalusi og tilbedelse av Materialisme. Ateismen er del av det 1 2
Av GameWizard, i Prekestolen
- 23 svar
- 324 visninger
-
- 1 023 svar
- 38 096 visninger
-
-
Hvem er aktive 0 medlemmer
- Ingen innloggede medlemmer aktive

Anbefalte innlegg
Opprett en konto eller logg inn for å kommentere
Du må være et medlem for å kunne skrive en kommentar
Opprett konto
Det er enkelt å melde seg inn for å starte en ny konto!
Start en kontoLogg inn
Har du allerede en konto? Logg inn her.
Logg inn nå