leben66 Skrevet 7. desember 2009 Skrevet 7. desember 2009 (endret) Hei, har en power transistor som eg skal bruke (Mj15003) Den har akkurat den Power dissipation eg trenger. Pd = 250watt IB = max 5 A Ic =20A Hfe =25 Då må eg heilt ned i 0.2 A i base strøm for å drive denne . Eg har ikkje funne noke infomasjon om dette så eg lurte på om dere kunne hjelpe.? Eg skal bruke mj15003 der bd165 er nå. Sikringen er på 5A og Endret 9. desember 2009 av leben66
geir__hk Skrevet 7. desember 2009 Skrevet 7. desember 2009 Eg har ikkje funne noke infomasjon om dette så eg lurte på om dere kunne hjelpe.? Eg syns eg har lite informasjon frå deg. Min trafo skal bare levere 5 watt.Hva har dette med transistoren å gjøre? Post et skjema av kretsen din
leben66 Skrevet 8. desember 2009 Forfatter Skrevet 8. desember 2009 Hei, har en power transistor som eg skal bruke (Mj15003)Den har akkurat den Power dissipation eg trenger. Pd = 250watt IB = max 5 A Ic =20A Hfe =25 Då må eg heilt ned i 0.2 A i base strøm for å drive denne . Eg har ikkje funne noke infomasjon om dette så eg lurte på om dere kunne hjelpe.? Min trafo skal bare levere 5 watt.
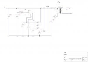
leben66 Skrevet 8. desember 2009 Forfatter Skrevet 8. desember 2009 2 vedlegg jaja! går det å fjerne 1? Ellers så ligger hele kretsen på freakforum .nu med overskrift serieregulator.
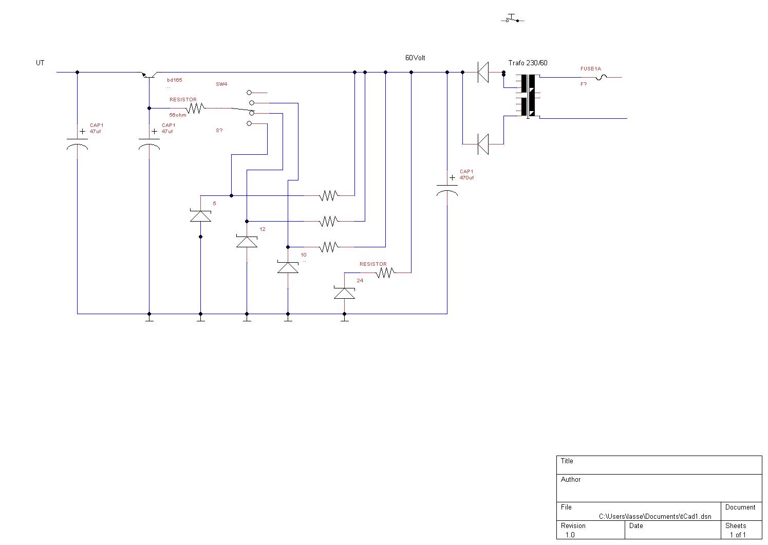
geir__hk Skrevet 8. desember 2009 Skrevet 8. desember 2009 Hvis du tenker på å lage 200+ volt ut, så mangler du foreløpig både sentertapp på trafo og oscillator. Og, så trenger du litt mer kunskap om hvordan en trafo virker (les f.ex her). Du kan ikke sende likestrøm gjennom en trafo (ser bort fra evt transienter da).
Nedward Skrevet 9. desember 2009 Skrevet 9. desember 2009 Hvis du tenker på å lage 200+ volt ut, så mangler du foreløpig både sentertapp på trafo og oscillator. Og, så trenger du litt mer kunskap om hvordan en trafo virker (les f.ex her). Du kan ikke sende likestrøm gjennom en trafo (ser bort fra evt transienter da). Hvis du leser skjema fra høyre til venstre blir det riktigere.
leben66 Skrevet 9. desember 2009 Forfatter Skrevet 9. desember 2009 Hvis du tenker på å lage 200+ volt ut, så mangler du foreløpig både sentertapp på trafo og oscillator. Og, så trenger du litt mer kunskap om hvordan en trafo virker (les f.ex her). Du kan ikke sende likestrøm gjennom en trafo (ser bort fra evt transienter da). Hvis du leser skjema fra høyre til venstre blir det riktigere. Ok nå er alt fikset noen som er litt kyndig?
Arex_x Skrevet 10. desember 2009 Skrevet 10. desember 2009 (endret) For fullbølge-likeretting bruk 4 dioder. Litt rotete. Fullfart i paint. Endret 10. desember 2009 av Arex_x
geir__hk Skrevet 10. desember 2009 Skrevet 10. desember 2009 Hvis du tenker på å lage 200+ volt ut, så mangler du foreløpig både sentertapp på trafo og oscillator. Og, så trenger du litt mer kunskap om hvordan en trafo virker (les f.ex her). Du kan ikke sende likestrøm gjennom en trafo (ser bort fra evt transienter da). Hvis du leser skjema fra høyre til venstre blir det riktigere. Nå er da første post redigert etter mitt svar, så det kan ses bort fra.
leben66 Skrevet 10. desember 2009 Forfatter Skrevet 10. desember 2009 (endret) For fullbølge-likeretting bruk 4 dioder. Litt rotete. Fullfart i paint. i know.. ok- fikset det du:-) Endret 11. desember 2009 av leben66
Anbefalte innlegg
Opprett en konto eller logg inn for å kommentere
Du må være et medlem for å kunne skrive en kommentar
Opprett konto
Det er enkelt å melde seg inn for å starte en ny konto!
Start en kontoLogg inn
Har du allerede en konto? Logg inn her.
Logg inn nå