etoel Skrevet 3. april 2008 Skrevet 3. april 2008 Mitt og sikkert andre HK har en 4 pins header på CPU FAN og den fjerde skal være PWM (Pulse Width Modulation). Noen som vet hvordan denne virker? Siden den skal fungere uten PWM også regner jeg med at den fjerde pinnen egentlig bare slår av og på PWM og at PWM benyttes på +12v dersom den er aktiv? Eller går moduleringen på pinne 4? Man må benytte PWM vifter for at dette skal fungere og jeg leser på noen av de at de kan seriekobles (paralell kanskje hvis alle skal ha 12v) så flere vifter kan styres fra CPU header.
Hårek Skrevet 4. april 2008 Skrevet 4. april 2008 PWM signalet er et styresignal, 21 - 28 kHz. Regulatoren sitter i vifta. Hvis det ikke er noe PWM signal så betyr det bare at regulatoren står på hele tiden, dvs full speed. http://www.formfactors.org/developer%5Cspe...re_PWM_Spec.pdf
etoel Skrevet 4. april 2008 Forfatter Skrevet 4. april 2008 Ah - glitrende. Takk Hårek. PWM signalet (pin 4) har 0-5v med andre ord og 12v er konstant ved bruk av pwm (ikke voltregulert som den er ved "vanlig" Q-Fan type HK basert viftestyring). Det står det vel egentlig ikke noe om i denne spec'en, men regulatoren er vel basert på 12v kanskje? Har en 12v pwm kontroller som jeg skal bruke til å styre vifter så det hadde vært mye enklere om pin 4 hadde vært "PWM enable" og 12v hadde blitt modulert, men det går jo å dra den ned til 5v, må bare sjekke om den også bruker 25khz. Takk igjen.
Hårek Skrevet 4. april 2008 Skrevet 4. april 2008 Vanlige 3-pins vifter reguleres også med PWM. Det sitter en PWM regulator i de fleste hovedkort, det er slik spenningen reguleres. Så hvis du har en separat viftestyring blir det likt med å bruke 3-pins vifter.
etoel Skrevet 4. april 2008 Forfatter Skrevet 4. april 2008 hmm... Det må du forklare litt nærmere. 3 pins vifter har en 12v, en jord og en rpm. Hvordan moduleres disse?
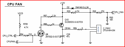
Hårek Skrevet 4. april 2008 Skrevet 4. april 2008 Det sitter en switch (transistor) på 12V pinnen, som styres av et PWM signal. Forskjellen er at på 4-pins vifter sitter denne switchen inne i vifta, på 3-pins sitter switchen på hovedkortet. Her er et eksempel på en slik krets: Det er så en PWM styrekrets i SuperIO som kan styres av BIOS eller program som Speedfan.
etoel Skrevet 4. april 2008 Forfatter Skrevet 4. april 2008 Takk igjen - føler at jeg nærmer meg nå Beklager all gravingen, men jeg prøver bare å forstå... Når du sier regulerer spenningen, mener du det bokstavelig? Da er det vel ikke pwm? Den senker vel ikke spenningen, bare øker/minsker duty cycle på samme spenning? Jeg er ikke så veldig flink til å lese skjema.. Men det kan se ut som om 12v moduleres/styres av control signalet samt at det er en diode og en motstand (D2+R23) som stenger for tilbakeslaget og jevner ut pulsen. Og da er det pwm I så fall vil alle "vanlige vifter" fungere utmerket her (tror jeg). Da forstår jeg ikke helt poenget med å ha en 4 pins header på CPU - hva gir det i tillegg? Dersom jeg kobler en vanlig vifte på min pwm kontroller brummer den den voldsomt på alt under 100% duty - tror jeg mangler tilsvarende D2+R23. Takk igjen!
Hårek Skrevet 4. april 2008 Skrevet 4. april 2008 PWM brukes til å regulere spenning. Det er grunnlaget for alle strømforsyninger av nyere type, såkalt switchmode. Som du ser er det en 47uF kondensator som virker som lavpassfilter, belastingen ser da ikke firkantpulser, den ser en likespenning mellom mellom 0 og 12V avhengig av dutycycle. Tror poenget med 4-pins er at regulatoren er helt tilpasset selve vifta, de påstår at det skal gjøre den mer stillegående. Har hørt at PWM frekvensen noen ganger kan høres på vanlige vifter.
etoel Skrevet 4. april 2008 Forfatter Skrevet 4. april 2008 AH - da er jeg med. PWM inn - justert spenning ut.. Tusen takk!
Anbefalte innlegg
Opprett en konto eller logg inn for å kommentere
Du må være et medlem for å kunne skrive en kommentar
Opprett konto
Det er enkelt å melde seg inn for å starte en ny konto!
Start en kontoLogg inn
Har du allerede en konto? Logg inn her.
Logg inn nå