Gå til innhold
Trenger du skole- eller leksehjelp? Still spørsmål her ×

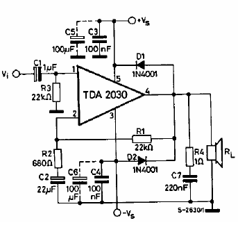
Forklare TDA 2030


Anbefalte innlegg

Videoannonse
Annonse
Skrevet
trenger hjelp til å forklare denne kretsen innen fredag :dribble:

8804418[/snapback]

 

Beskriv litt mer.

 

Hva er det du ikke forstår ?? og er det IC'en du vil ha forklaring på, eller forsterker kretsen du har lagt ved bilde av ?

Skrevet
trenger hjelp til å forklare denne kretsen innen fredag :dribble:

8804418[/snapback]

 

Beskriv litt mer.

 

Hva er det du ikke forstår ?? og er det IC'en du vil ha forklaring på, eller forsterker kretsen du har lagt ved bilde av ?

8804562[/snapback]

 

vil gjerne ha forklart kretsen på bilde som følger med, og kanskje littegran om IC-en :thumbup:

Opprett en konto eller logg inn for å kommentere

Du må være et medlem for å kunne skrive en kommentar

Opprett konto

Det er enkelt å melde seg inn for å starte en ny konto!

Start en konto

Logg inn

Har du allerede en konto? Logg inn her.

Logg inn nå
  • Hvem er aktive   0 medlemmer

    • Ingen innloggede medlemmer aktive
×
×
  • Opprett ny...