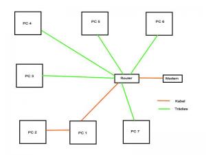
adg Skrevet 10. desember 2006 Skrevet 10. desember 2006 (endret) Hei. Jeg skal nå sette opp hjemmenettverket på nytt og trenger litt hjelp. Har prøvd å tegne, og forklaringa kommer her: Modem: Thomson Speed Touch 546T/T2 (med innebygd ruter) Ruter: Asus WL566gM 240 MIMO trådløs ruter PC 1: Bruks-PC. Må kunne nås fra internett med f.eks Remote Administrator. PC 2: En slags filserver. Må også kunne nåes via internett. PC 3: Denne skal fungere som et slags ”overvåkningskamera” og kunne streame live fra webcamet. Skal kunne ses via internett. Resten: Vanlige PC-er som skal brukes til surfing, spill osv... Spørsmålet er hvordan nettet bør settes opp for å oppfylle alle kriteriene. Burde modemet stå som bridge og la ruteren ha brukernavn og passord til telenor, eller bør modemet være ruter og ruteren en forlengelse? Grunnen til at PC 2 går via PC 1 er at det bare er strukket en kabel til dette rommet, og det er egentlig litt for langt unna for trådløst. (kan bruke trådløs hvis jeg absolutt må, men er ingen ønskesituasjon…) Håper noen kan hjelpe meg her. EDIT: Alle PC-ene har XP pro //adg Endret 10. desember 2006 av adg
Forumforumforum Skrevet 10. desember 2006 Skrevet 10. desember 2006 Burde ikke filserveren være direkte tilkoblet routeren og ikke via en annen pc?
adg Skrevet 10. desember 2006 Forfatter Skrevet 10. desember 2006 (endret) Burde kanskje det, men bruker den til et par andre ting også, så hadde vært best å ha det sånn pga avstanden. Men hvis den absolutt må kan jeg til nød kjøre trådløs på den. Er det ikke mulig å dele internetten i PC 1? (med to nettkort) Endret 10. desember 2006 av adg
ziwiz Skrevet 10. desember 2006 Skrevet 10. desember 2006 ja, det skal være mulig ved å sette opp en delt internett tilkobling eller noe.
AllFather Skrevet 10. desember 2006 Skrevet 10. desember 2006 Har jo ikke noe å si om det er bare trukket en kabel til rommet. Sleng inn en switch på den, også en kabel til hver maskin.
adg Skrevet 10. desember 2006 Forfatter Skrevet 10. desember 2006 OK. Har gjort det før med hub, men ble da veldig ustabilt. Si at jeg bruker switch, hvilket oppsett bør jeg bruke på spørsmålet i første post?
AllFather Skrevet 10. desember 2006 Skrevet 10. desember 2006 Forskjell på hub og router er måten det sender data på. Når du sender noe fra pc a til pc f, sender den samme data til alle (b,c,d,e,f) mens en switch sender data der den skal. Hub er også generelt sett mer ustabilt og tregere hvis det er endel aktivitet på linjen. Oppsettet ditt ser greit ut, eneste er som sagt bytt ut pc til pc med en switch, får de veldig billg de fleste steder. Utenom det ville jeg ha la routeren ta over mesteparten av funksjonen (hvis mulig)å la modem bare være bridge.
Anbefalte innlegg
Opprett en konto eller logg inn for å kommentere
Du må være et medlem for å kunne skrive en kommentar
Opprett konto
Det er enkelt å melde seg inn for å starte en ny konto!
Start en kontoLogg inn
Har du allerede en konto? Logg inn her.
Logg inn nå